Important Notice Regarding Court Forms
These forms are provided at no cost as a courtesy to our customers. We encourage electronic filing (efiling) of all court-related forms for the efficiency of all concerned. For e-filers, there are no trips to the courthouse, looking for parking, etc., and for our office, we can process the work faster because of automated processes.
We encourage all efilers to visit myflcourtaccess.com and click on the Help tab for assistance in efiling; the site provides Frequently Asked Questions, manuals, and videos. If you have not registered for an account, you can do so on the site. When you are ready to e-file in Leon County, make sure to read the News Feed at the top for local practice items like proposed orders.
Attorneys: Civil e-filing became mandatory in April 2013, and criminal e-filing became mandatory in October 2013.
Self-Represented/Pro Se Litigants: Since June 2014, the statewide e-filing portal permits pro se litigants to e-file.
Law Enforcement, Mental Health Professionals, Process Servers, Mediators, and Court Reporters: In October 2014, the portal will provide access to efiling for this group.
Forms & Resources
- Affidavit of Diligent Search
- Circuit Civil Final Judgment
- Civil Cover Sheet
- Civil Fact Information Sheet
- Civil Indigence Application
- Claim of Exemption and Request for Hearing
- Collecting a Judgment
- Continuing Writ of Garnishment
- Final Disposition Form
- Information Concerning Medical Negligence Suits
- Information on Parties in a Civil Case
- Motion for Continuing Writ of Garnishment
- Motion for Writ of Garnishment
- Notice of Lis Pendens
- Satisfaction of Judgment Circuit Court
- Uniform Order for Active, Differential Civil Case Management
- Writ of Garnishment
- Civil Fact Information Sheet
- Civil Indigence Application
- Collecting a Judgment
- County Civil Cover Sheet
- County Civil Final Judgment
Evictions
- 3 Day Notice to Tenant from Landlord
- 7 day notice to Landlord from Tenant to Terminate Lease
- 7 day notice to Landlord from Tenant to withhold rent
- 7 day notice to Tenant from Landlord to remedy noncompliance
- 7 day notice to Tenant from Landlord to terminate Lease
- Eviction 5 day Summons
- Eviction Process
- Eviction Process Flowchart
- Landlord-Tenant Assistance from the Florida Bar
- Landlord-Tenant Damages Order
- Notice of Intention to Impose Claim on Security Deposit
- Owners Authorization
Tenant Assistance
- browardlandlord.com/landlordtenantlaw
- browardlandlord.com/forms
- cdn.publicinterestnetwork.org/assets/LeMrpgDx23ksuwsXJvUavw/Renters-Rights-2.1.pdf
- housingissues.org/docs/self-help-evictions.pdf
Garnishment
- Circuit Garnishment Order
- Claim of Exemption and Request for Hearing
- Continuing Writ of Garnishment
- Motion for Continuing Writ of Garnishment
- Motion for Final Judgment of Continuing Garnishment
- Motion for Final Judgment of Garnishment
- Motion for Writ of Garnishment
- Writ of Garnishment
- Information on Parties in a Civil Case
- Satisfaction of Judgment County Court
Small Claims
- Preparing for Small Claims Pretrial (instructions and forms)
- Statement of Claim for Small Claims
- Interactive Summons/Notice to Appear for Small Claims Pretrial Conference (11/08)
- Small Claims: The Who, What, Where, and Why of Collection Lawsuits
- Uniform Order for Active, Differential Civil Case Management
- Application for Exoneration
- Bail Bond Agent Forms
- Criminal General Motion
- Marsy’s Motion to Protect Victim Information
- Notice of Confidential Crime Victim Information within Court Filing
Circuit Probation Forms
Expunge & Seal Forms
- Adult & Juvenile Seal Instructions
- Adult & Juvenile Expunge Instructions
- clerk_sealexpunge@leoncountyfl.gov
- FAQs: Sealing & Expunging Criminal History Records in Florida
- FDLE Seal & Expunge Forms, FAQs, & Instructions
- Felony Expunge Packet
- Felony Seal Packet
- Florida Coalition Against Human Trafficking
- Human Trafficking Victim Expunge Packet
- Misdemeanor & Criminal Traffic Expunge Packet
- Misdemeanor & Criminal Traffic Seal Packet
- State Attorney Office – Seal & Expunge Instructions
- West Florida Center for Trafficking Advocacy
- Affidavit of Direct Payments for NON-IV (DOR) cases
- Civil Indigence Application
- Family Law Handbook
- Hope Card Request Form
- Kinship Care Legal Handbook: A Guide for Relative Caregivers
- Name Change Information
- Party Information Sheet
- Petition for Annulment of Marriage
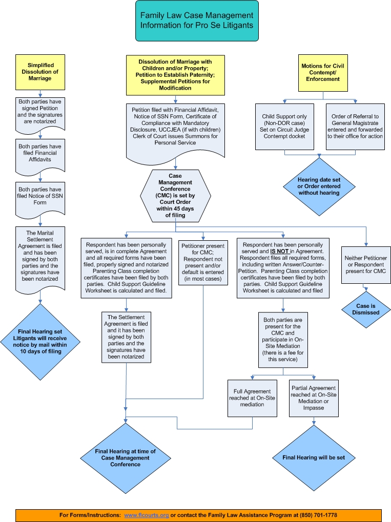
- Pro Se Case Management
- Pro Se Litigant Information
Pro Se Litigant Packets
- Where Can I Find Resources and Assistance?
- Which Packet of Family Law Forms is Right for Me?
- Answer and Counterpetition To Petition For Paternity and Other Related Relief
- Answer to Petition for Paternity and Other Related Relief
- Answer to Petition and Counterpetition for Dissolution of Marriage with Dependent or Minor Child(ren)
- Contested Answer for Dissolution of Marriage With Property and/or Minor Child(ren)
- Dissolution of Marriage with Child(ren)
- Dissolution of Marriage without Child(ren)
- Dissolution of Marriage without Child(ren) or Property
- Emancipation
- Emergency Motion for Child Pick-Up Order
- Modification of Circuit Court Ordered Child Support
- Modification of Shared Parenting/Time Sharing Schedule
- Name Change of Minor, Adult, or Family
- Petition To Determine Paternity And For Related Relief
- Simplified Dissolution of Marriage
- Temporary Custody by Extended Family Member
- Uncontested Answer for Dissolution of Marriage with Property and/or Minor Child(ren)
- Request for Child Support Audit
- Request to Initiate Suspension of Driver’s License and Motor Vehicle Registration
- Respondent Information Sheet for Injunctions
- SDU Direct Deposit
- Acceptance and Waiver of Service
- Certificate of Service
- Debtors’ Rights in Florida
- Designation of Current Mailing and Email Address
- Designation of Email Address
- Florida Rules of Court
- General Motion (Civil)
- Motion and Order to Access Confidential, Sealed or Expunged Case or Record
- Motion and Order to Determine the Confidentiality of Trial Court Records
- Motion for Default
- Notice of Change of Address or Mail Address
- Notice of Collection of SSNs
- Notice of Confidential Information within Court Filing
- Notice of Hearing
- Notice of Voluntary Dismissal
- Powers of Attorney
- Request for Copy Charge Exemption
- Request to be Excused from Email Service
- Records Request / Request for Copies
- Summons
- Witness Subpoena
- Accounting of Guardian Property
- Civil Indigence Application
- Florida’s 2nd Judicial Circuit Examining Committee Members
- Guardianship in Florida
- Instructions and Petition for Vulnerable Adult Injunction
- Order Appointing Examining Committee
- Report of the Examining Committee
- Supreme Court Guardianship Forms
- Incapacity Check List
- Petition and Affidavit Seeking Ex Parte Order Requiring Involuntary Examination – Baker Act
- Petition and Affidavit Seeking Involuntary Substance Abuse Assessment and Stabilization – Marchman Act
- Petition for Involuntary Treatment (if seeking long term treatment, this Petition can be filed after the Respondent has been assessed at the facility for the Marchman Act)
- Cancellation of Lien
- Claim of Lien
- Declaration of Domicile
- Notice of Commencement
- Notice of Contest to Lien
- Quit Claim Deed
- Request for Redaction of Exempt Personal Information from Non-Judicial Public Records
- Request for Removal of DD-214 (Military Discharge Certificate) from the Public Web-site
- Request for Removal of Social Security, Bank, Credit Card, or Debit Numbers from Public Records
- Request for Veteran’s Discharge Removal from Official Record
- Request to Release Exempt Status of Home Address
- Request to Release Protected Decedent’s Removed Information
- Request to Release Redacted Information on Recorded Documents – Party
- Request To Release Redacted Information on Recorded Documents – Title Search
- Satisfaction of Mortgage
- Subscription Site Agreement for Electronic Access to Official Record Images
- Warranty Deed
- Affidavit of Heirs
- Checklist for Closing Estate
- Checklist for Opening Estate
- Civil Indigence Application
- Disposition of Personal Property Waiver & Consent
- Disposition of Personal Property Without Administration Instructions
- Disposition of Personal Property Without Administration – Verified Statement
- Disposition of Personal Property Proposed Order
- List of Probate Forms
- Living Wills
- Probate in Florida
- Revocable Trusts in Florida
- Statement of Claim
- Summary Administration Checklist
- Summary Administration Joinder Consent and Waiver Form
- Affidavit of Required Proof for Registration and/or Insurance
- Affidavit Option
- Community Service Information
- County Criminal Motion
- Election Affidavit (Traffic Ticket Options)
- Financial Affidavit
- Florida DHSMV Handbooks – Driver, CDL and Motorcycle
- Infraction Arraignment Information
- Infraction Motion
- Pet Option Form
- Plea of Guilty No Contest and No Request for Hearing
- Plea of Not Guilty and Request For Hearing
- Request for Partial Payment of Civil Infraction